Skip to main content
Journal of Translational Medicine logoLink to Journal of Translational Medicine
. 2023 May 20;21:334. doi: 10.1186/s12967-023-04136-0

CEBPG suppresses ferroptosis through transcriptional control of VSports app下载 - SLC7A11 in ovarian cancer

Xiaoqian Zhang 1,#, "V体育2025版" Xiaocui Zheng 1,#, Xiang Ying 1, Weiwei Xie 1, Yujia Yin 1, Xipeng Wang 1,
PMCID: PMC10199564  PMID: 37210575

Abstract

Background

Ovarian cancer (OC) has high mortality and poor prognosis for lacking of specific biomarkers and typical clinical symptoms in the early stage V体育平台登录. CEBPG is an important regulator in tumor development, yet it is unclear exactly how it contributes to the progression of OC.

Methods

TCGA and tissue microarrays with immunohistochemical staining (IHC) were used to examine CEBPG expression in OC VSports注册入口. A variety of in vitro assays were conducted, including colony formation, proliferation, migration, and invasion. The orthotopic OC mouse model was established for in vivo studies. Ferroptosis was detected by observing mitochondrial changes with electron microscopy, detecting ROS expression, and detecting cell sensitivity to drugs by CCK8 assay. The interaction between CEBPG and SLC7A11 was confirmed by CUT&Tag and dual luciferase reporter assays.

Results

A significantly higher expression level of CEBPG in OC when compared with benign tissues of ovary, and that high CEBPG expression level was also tightly associated with poor prognosis of patients diagnosed with OC, as determined by analysis of datasets and patient samples. Conversely, knockdown of CEBPG inhibited OC progression using experiments of OC cell lines and in vivo orthotopic OC-bearing mouse model. Importantly, CEBPG was identified as a new participator mediating ferroptosis evasion in OC cells using RNA-sequencing, which could contribute to OC progression. The CUT&Tag and dua luciferase reporter assays further revealed the inner mechanism that CEBPG regulated OC cell ferroptosis through transcriptional control of SLC7A11 V体育官网入口.

Conclusions

Our findings established CEBPG as a novel transcriptional regulator of OC ferroptosis, with potential value in predicting clinical outcomes and as a therapeutic candidate.

"V体育2025版" Supplementary Information

The online version contains supplementary material available at 10 V体育2025版. 1186/s12967-023-04136-0.

Keywords: CEBPG, Ovarian cancer, Ferroptosis, SLC7A11

Introduction

Ovarian cancer (OC) is the seventh most common malignant tumor and ranks eighth among the causes of cancer death in female [1]. The latest statistics show that in 2021, the number of deaths from OC in the United States is about 22,950, and its mortality rate ranks first among gynecological malignancies, seriously threatening women’s life and health [2]. As there are no specific biomarkers at the beginning of the disease and no typical clinical symptoms, over 70% of cases have advanced to the late stage when diagnosed. Moreover, following cytoreductive surgery and platinum-based chemotherapy as first-line treatment, some OC patients may develop chemotherapy resistance or relapse [3] VSports app下载. Although many years of research have been carried out, the 5-year survival rate of OC patients is only approximately 45% [4]. As a result, early detection of OC and potential therapeutic targets need to be explored urgently and specifically.

As a member of the leucine zipper transcription factor family, CCAAT/enhancer binding protein gamma, also named CEBPG, has a key role in several biological processes, including energy metabolism, cell differentiation, and proliferation [5, 6]. Recently, CEBPG has gained considerable attention as a potential molecular marker for cancer progression and as a therapeutic target [6, 7]. For instance, CEBPG deregulation could result in the differentiation arrest of malignant cells in acute myeloid leukemia [8]. Also, CEBPG could promote the proliferation and migration of by activating PI3K-AKT signaling pathway in esophageal squamous cell carcinoma cells [7] V体育官网. Moreover, CEBPG has been suggested to be a biomarker for lung cancer risk [9]. However, while multiple studies have revealed CEBPG’s role in promoting tumor growth, there is still a great deal of uncertainty about its role in OC. Therefore, in this study, we intend to further evaluate the specific role of CEBPG in OC progression.

A nonapoptotic form of cell death, ferroptosis is induced by cystine depletion and membrane damage controlled by extensive lipid peroxidation [10]. Dysregulation of ferroptosis is closely linked to tumorigenesis of multiple cancer [11]. And increasing evidence has shown that ferroptosis is a crucial factor in tumor suppression. Therefore, the potential for cancer treatment lies in targeting ferroptosis [12–14] VSports手机版. Solute carrier family 7 member 11 (SLC7A11) is a key cystine transporter, which could transport extracellular cystine into cells for further conversion to glutathione (GSH) [15]. Then, glutathione peroxidase 4 (GPX4) could utilize GSH to reduce lipid hydroperoxides, thereby inhibiting ferroptosis. Existing studies have shown that SLC7A11 is one of the key inhibitors of ferroptosis, and inhibition of SLC7A11 can trigger ferroptosis [15–17]. However, the mechanism by which CEBPG regulates ferroptosis and the relationship between CEBPG and SLC7A11 during OC progression are still little known.

Here, we first used data of OC samples from The Cancer Genome Atlas (TCGA) and OC tissue microarrays to analyze the level of CEBPG in OC compared with benign tissues, and its relationships with clinical outcomes of OC patients. Notably, our results indicated that patients with OC who express high levels of CEBPG have a poorer prognosis. We subsequently established CEBPG knockdown cell lines to further explore CEBPG's role in OC cells and in mice. Mechanistically, the results of CUT&Tag and luciferase reporter assays showed that CEBPG inhibited ferroptosis of tumor cells by upregulating SLC7A11, a negative regulator of ferroptosis, thus accelerating the progression of OC. Consequently, it suggested that CEBPG may be used as a biomarker and a potential therapeutic target for OC.

Materials and methods

Patients and specimens

Tissues, including 80 ovarian benign cyst tissues, 117 OC tissues, and 69 peritoneal metastatic OC tissues, were collected with informed consent from patients in Xinhua Hospital between 2008 and 2018. The overall survival rate (OS) is measured from the time of surgery until death or last follow-up. Xinhua Hospital's Ethics Committee approved this study of patient specimens.

Immunohistochemical (IHC) analysis

In a tissue microarray (TMA), 80 ovarian benign cyst tissues, 117 OC tissues, and 69 peritoneal metastatic OC tissues were assembled and analyzed with an anti-CEBPG antibody (12997-1-AP, Proteintech, 1:100 dilution) or an anti-SLC7A11 antibody (A13685, ABclonal, 1:100 dilution).

Cell culture (V体育官网入口)

We mainly cultured A2780 and Hey, two human OC cell lines obtained from the Chinese Academy of Sciences, in DMEM (Gibco, USA) supplemented with 10% fetal bovine serum (FBS; Gibco, USA) and 1% antibiotics under standard culture conditions (37 °C, 5% CO2). Analysis of short tandem repeats (STR) was used to verify the authenticity of all cell lines.

VSports注册入口 - Plasmid transfection and lentiviral infection

To generate CEBPG stable knockdown cell lines, lentiviral vectors with control shRNA or 3 specific shRNAs targeting CEBPG were designed by Hanyin Biotechnology Limited Company (China), and the shRNA sequences are listed in Additional file 1: Table S1 of the supplementary materials. After infection (following the instructions of the manufacturer) and testing, shRNA-A and shRNA-C were selected and used to generate CEBPG knockdown A2780 CEBPG-Sh1/Sh2 and Hey CEBPG Sh1/Sh2 cells. The negative control cell lines A2780 CEBPG-NC and Hey CEBPG-NC were generated by infecting lentiviruses with control shRNA. We overexpressed CEBPG or SLC7A11 by inserting full-length CEBPG or SLC7A11 coding sequences into the pCDH vector and transfecting stable CEBPG knockdown cell lines to generate the A2780/Hey CEBPG-OE and A2780/Hey SLC7A11-OE. Transfection of empty vectors generated negative control cell lines. To re-express SLC7A11 in stable CEBPG knockdown cell lines (A2780/Hey CEBPG-sh1 + SLC7A11), objective OC cells were infected with lentiviral vectors with full-length SLC7A11 coding sequences or with the control vector.

Quantitative real-time PCR (qRT-PCR) (VSports手机版)

To extract total RNA from cells, TRIzol reagent (Takara, Japan) was used. And then PrimeScript RT Master Mix (Takara, Japan) was used to reverse transcribe it. The levels of RNA transcripts were quantified using qRT-PCR using the LightCycler 480 Real-Time PCR system and SYBR Green PCR kit (Yeasen Biotechnology, China). qRT-PCR primers are shown in Additional file 1: Table S2 of the supplements. In order to calculate relative gene expression, the comparative threshold cycle method was used.

V体育官网入口 - Western blotting

RIPA lysis buffer (Solarbio, China) was used to lyse cell pellet firstly. Proteins obtained were then separated using SDS‒PAGE (10% or 12.5% concentration) before transferred to 0.45 μm polyvinylidene fluoride membranes (Millipore, USA). After blocked with BSA (5%) for 2 h at room temperature, the membranes were incubated with primary antibodies at 4 °C overnight. The next day, the membranes were incubated with HRP-conjugated secondary antibodies at room temperature for 1 h before visualized with the chemiluminescent substrate (Millipore, US). Antibodies used were as follows: anti-CEBPG (12997-1-AP, Proteintech, China), anti-SLC7A11 (A13685, ABclonal, China), anti-E-cadherin (20874-1-AP, Proteintech, China), anti-GAPDH (10494-1-AP, Proteintech, China), anti-E-cadherin (20874-1-AP, Proteintech, China), anti-GAPDH (10494-1-AP, Proteintech, China) and anti-Tubulin (11224-1-AP, Proteintech, China).

CCK8 assay

Proliferation assays were conducted on OC cells in 96-well plates using Cell Counting Kit 8 (CCK8) reagent (Beyotime, China) daily for five days. Incubation took place at 37 °C for 2 h, and the plate was analyzed with a microplate reader at 450 nm in order to measure absorbance.

Viability assays were performed by seeding cells in 96-well plates the following day and treating them with drugs for the appropriate duration of time. Then, fresh medium containing 10% CCK8 reagent was added to replace the drug-containing medium. The absorbance at 450 nm was measured after 2 h of incubation at 37 °C. The negative control was DMSO.

Colony formation assay (V体育平台登录)

In 6-well plates, 500 cells were seeded per well for 10 days. Colonies were counted after staining with 0.2% crystal violet for 10 min.

Migration and invasion assays

In a Transwell chamber, cells were suspended in serum-free DMEM and added to the upper compartment with an 8-μm pore size membrane (Corning, USA) (for the migration assay) (BD Biosciences, USA) (for the invasion assay). For the lower compartment, DMEM supplemented with 10% FBS was added. Cells that invaded or migrated into the lower compartment were counted after 24 h with 0.2% crystal violet.

"VSports注册入口" RNA sequencing

OC cell lines (CEBPG-knockdown and negative control A2780 cells) were used for RNA sequencing. We isolated and purified total RNA using TRIzol reagent (Takara, Japan) in accordance with the manufacturer's instructions. After next-generation sequencing (LC-Bio Technologies, China), raw data were analyzed using fastp software. The sequencing data were aligned to the human genome (Homo sapiens, GRCh38) using HISAT2, and.bam files were generated. Genes or transcripts were assembled using StringTie software and quantified with FPKM using the R package edgeR for the analysis of differentially expressed genes between the samples; genes with a fold change of > 2 or < 0.5 and a p value < 0.05 were defined as differentially expressed. Finally, the genes were analyzed using DAVID software for GO enrichment and KEGG enrichment.

Transmission electron microscopy (TEM)

An ultrastructural analysis of mitochondria was performed using TEM. We treated stable CEBPG-knockdown and CEBPG-NC A2780 cells with or without erastin, fixed them at 4 °C for 4 h, and then applied 1% OsO4 to them for 2 h at room temperature prior to dehydration and infiltration. The samples were then successively dehydrated, infiltrated, embedded and sliced into ultrathin sections (60–80 nm). TEM (Hitachi, Japan) images of ultrathin sections were taken after staining with uranyl acetate or lead citrate.

Lipid peroxidation assay

Following seeding cells in 6-well plates, drugs were administered for an appropriate length of time the following day, and incubated with 10 μM DCFH-DA (Yeasen Biotechnology, China) at 37 °C for 30 min. Trypsin digested cells were suspended in PBS after being washed twice with 1 mL of serum-free DMEM. Finally, fluorescence changes were analyzed using a flow cytometer.

"V体育官网" Light microscopy

On the day following cell culture, drugs were added to 6-well plates for an appropriate period of time. Images were captured using a Leica microscope.

High-throughput CUT&Tag

To explore the molecular function of CEBPG as a transcription factor, cleavage under targets and tagmentation (CUT&Tag) analysis was carried out in CEBPG-NC A2780 cells with an anti-CEBPG antibody (12997-1-AP, Proteintech, China) by HaploX (China).

Luciferase assay

A2780 OC cells were transfected with 100 ng PLG-SLC7A11 plasmid, PLG-SLC7A11-Mut plasmid or PLG plasmid with 200 ng CEBPG plasmid or negative control plasmid. An analysis of firefly luciferase activity versus Renilla luciferase activity was carried out by co-transfecting the cells with 20 ng Renilla plasmid. A dual luciferase reporter system (Yeasen Biotechnology, China) was used to measure Luciferase activity 48 h after the transfection.

V体育ios版 - Animal tumor model

For the animal experiments, the Animal Care and Use Committee of Xinhua Hospital approved them. From Slac Experimental Animal Center (Shanghai, China), six-week-old female athymic nude mice were obtained and randomly divided into different groups (n = 4). A total of 5 × 105 objective OC cells (CEBPG-Sh1 VS CEBPG-NC A2780 cells or CEBPG-Sh1 + SLC7A11 VS CEBPG-Sh1 A2780 cells) were injected into the nude mice's left ovary parenchyma. After 12 weeks, the tumors were excised after euthanasia of mice, and the total tumor burden and tumor weight were analyzed.

Reagents

Erastin (S7242), Z-VAD-FMK (S7023), 3-methyladenine (S2767) and disulfiram (S1680) were obtained from Selleck. Ferrostatin-1 (SML0583-5MG) was obtained from Merck.

Statistical analysis

At least three replications of each experiment were performed. Statistical comparisons were conducted between the control and experimental groups using paired t-tests or one-way analysis of variances. Statistical analyses were performed on three independent samples. A p value of 0.05 was used as the threshold for statistical significance. All data were analyzed using IBM SPSS Statistics. Based on Kaplan–Meier analysis (K-M), survival analysis was performed.

Results

CEBPG was associated with progression and prognosis of OC in humans

We first measured CEBPG expression levels in TCGA OC samples to elucidate its molecular characteristics. It was found that OC tissues expressed higher levels of CEBPG than benign ovarian tissues (Fig. 1A). Furthermore, based on TCGA data, high CEBPG expression was associated with poor progression-free survival (PFS) and overall survival (OS) (Fig. 1B, C).

Fig. 1.

Fig. 1

CEBPG was associated with progression and prognosis of OC in humans. A The expression of CEBPG in OC tissues (red) and normal ovarian tissues (gray) in the TCGA database. Kaplan–Meier curves of PFS B and OS C in the TCGA database. D Typical immunohistochemical images of TMA stained with CEBPG. Scale bars, 200 μm and 20 μm. E Quantification of CEBPG expression by IHC analysis in different tissues. F The OS of patients with low/high CEBPG expression based on IHC analysis. ****P < 0.0001

Following this, benign ovarian tissues (n = 80), ovarian tumor tissues (n = 117) and peritoneal metastatic tumor tissues (n = 69) were fabricated into tissue microarrays (TMA) and analyzed for CEBPG protein expression with IHC. A higher expression level of CEBPG was observed in OC tissues than that in benign ovarian tissue (Fig. 1D, E). In addition, when compared with primary OC tissues, CEBPG expression was also elevated in peritoneal metastatic tumor tissues. In order to evaluate the significance of CEBPG in the prognosis of OC patients, we used the median of CEBPG expression level in IHC as the cut-off value to divide OC tissues into high-expression group and low-expression group. Consistent with the TCGA data, a trend was observed in which a high CEBPG level was apparently associated with poor OS, although there was no statistically significant difference between patient groups (Fig. 1F).

Hence, CEBPG could be regarded as a potential prognostic biomarker due to its high predictive value in OC. Additionally, CEBPG may contribute to the progression of OC based on these findings.

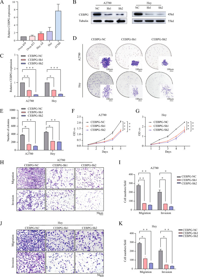
Knockdown of CEBPG inhibited OC cell proliferation, migration and invasion

In order to assess what role CEBPG plays in the development of OC, a panel of OC cell lines were tested for CEBPG expression levels using qRT‒PCR (Fig. 2A). Following that, CEBPG was knocked down in A2780 and Hey cell lines with relatively high CEBPG levels. We confirmed the efficacy of gene knockdown in the CEBPG knockdown (Sh1 and Sh2) cell lines relative to the negative control (NC) cell lines via Western blotting and qRT‒PCR detection of CEBPG expression (Fig. 2B, C). Then, the colony formation assay results indicated that the anchorage-dependent growth of A2780 and Hey OC cells was significantly inhibited when CEBPG was knocked down (Fig. 2D, E). In addition, CCK8 assays revealed that growth inhibition by CEBPG knockdown was significantly correlated with proliferation suppression in A2780 and Hey OC cells (Fig. 2F, G). Consistent with these findings, transwell assays showed that the ability of cell migration and invasion in A2780 and Hey cells were also attenuated when CEBPG was knocked down (Fig. 2H–K). And the attenuation of cell migration and invasion ability was related to the increased expression of E-cadherin in OC cells (Additional file 1: Fig. S1A, B). In view of this, we speculated that CEBPG promoted the metastasis of ovarian cancer cells in part by regulating the Epithelialmesenchymal transition (EMT) pathway. Overall, knockdown of CEBPG inhibited various malignant behaviors involved in OC progression in cultured cells.

Fig. 2.

Fig. 2

Knockdown of CEBPG inhibited OC cell proliferation, migration and invasion. A Analysis of CEBPG expression in different OC cell lines by qRT-PCR. B and C Western blotting and qRT‒PCR analysis of CEBPG expression in CEBPG-knockdown A2780 and Hey cells (CEBPG-Sh1 and CEBPG-Sh2) and negative control cells (control vector, CEBPG-NC). D and E The colony formation assays of different OC cell lines were analyzed. Scale bar: 100 μm. F and G Different OC cell lines have been tested for viability. H–K A comparison of migration and invasion assays between CEBPG-NC and CEBPG-knockdown OC cell lines was performed. Scale bar: 50 μm. *P < 0.05, **P < 0.01, ***P < 0.001

CEBPG plays a crucial role in regulating ferroptosis in OC

To further elucidate the molecular mechanism of CEBPG in OC, we performed mRNA sequencing in A2780 cells with or without CEBPG knockdown. As a result of CEBPG knockdown, 162 genes were upregulated and 302 genes were downregulated (Additional file 1: Fig. S2A, B). Then a gene set enrichment analysis (GSEA) was performed, which showed that genes differentially expressed in the two groups were enriched in ferroptosis genes (Fig. 3A and Additional file 1: Fig. S2C).

Fig. 3.

Fig. 3

In OC, CEBPG plays a crucial role in regulating ferroptosis. A Gene expression analysis of A2780-CEBPG-Sh1 and A2780-CEBPG-NC cells. The signature was defined by the genes whose expression had changed significantly. B A TEM analysis of CEBPG-Sh1 A2780 cells was carried out after they had been treated with erastin (Era). Scale bars: 500 μm and 200 μm. C Lipid peroxidation was assessed by flow cytometry after DCFH-DA staining in CEBPG-knockdown and CEBPG-NC A2780 cells. D Cell viability was measured after treatment with Era alone, Era plus Ferr-1, Era plus Z-VAD, Era plus 3-MA or Era plus TETD in CEBPG-knockdown and CEBPG-NC A2780 cells. E Representative phase contrast images of CEBPG-knockdown A2780 cells treated with Era alone, Era plus Ferr-1, Era plus Z-VAD, Era plus 3-MA or Era plus TETD. Scale bar: 100 μm. FH qRT‒PCR analysis of VDAC3, GPX4 and SLC7A11 expression in CEBPG-knockdown A2780 and Hey cells I CEBPG-knockdown A2780 cells with or without CEBPG reexpression were assessed for cell viability using Era alone or Era plus Ferr-1. *P < 0.05, **P < 0.01, ****P < 0.0001

Moreover, the result of transmission electron microscopy (TEM) revealed that CEBPG-knockdown A2780 OC cells treated with the ferroptosis inducer erastin (Era) displayed shrunken mitochondria and an increased membrane density, a hallmark of ferroptosis [18], compared with that in cells without Era treatment, but CEBPG-NC A2780 OC cells treated with Era did not exhibit the same phenotype (Fig. 3B and Additional file 1: Fig. S1D). This suggested that knockdown of CEBPG promoted ferroptosis in OC cells. Given that the excessive accumulation of intracellular ROS is one of the characteristics of cell ferroptosis. Here, different groups of A2780 cells were stained with DCFH-DA fluorescent probes, and the amount of intracellular ROS was finally measured by detecting the fluorescence intensity of the stained cells by flow cytometry. Flow cytometry results showed that knockdown of CEBPG significantly increased Era-induced lipid peroxidation in A2780 OC cells (Fig. 3C). Functionally, CCK8 assays and microscopy also showed that knockdown of CEBPG significantly promoted Era-triggered cell death in OC cells, and this effect was prevented by treatment with Ferr-1, a ferroptosis inhibitor. Conversely, inhibitors of other types of cell death, including apoptosis (Z-VAD-FMK), autophagy (3-methylademine, 3-MA) and pyroptosis (disulfiram, TETD), all failed to inhibit the Era-induced increase in cell death in CEBPG knockdown OC cell lines (A2780 and Hey; Fig. 3D, E, Additional file 1: Fig. S2E, F), indicating that Era-triggered cell death in CEBPG-knockdown OC cells was not involved in apoptosis, autophagy or pyroptosis. Moreover, the results of qRT-PCR showed that the key ferroptosis positive regulator genes VDAC3 was up-regulated and the negative ferroptosis regulator gene GPX4 and SLC7A11 were down-regulated after CEBPG knockdown in A2780 and Hey cell lines (Fig. 3F–H) [19].

Furthermore, A2780 cells with stable CEBPG knockdown were subsequently re-expressed with CEBPG, resulting in the significant reversion of Era-induced ferroptosis (Fig. 3I). Collectively, these evidences suggested that knockdown of CEBPG stimulated ferroptosis in OC cells.

Knockdown of CEBPG inhibited OC progression partially by promoting the transcription of SLC7A11

An analysis of high-throughput CUT&Tag data was performed to gain a better understanding of CEBPG-regulated ferroptosis in OC. The identification of 13,430 differential peaks associated with genome-binding was carried out, and 55.35 percent of these differential peaks were found in gene promoter regions—from – 3– + 3 kb with respect to the transcriptional start site (TSS)—and exhibited a high density around the TSS (Fig. 4A–C). Notably, visual analysis with IGV showed that there was a CEBPG binding peak in the promoter of SLC7A11 (peak 10072), a key suppressor of ferroptosis (Fig. 4D). In addition, previous mRNA sequencing results showed that SLC7A11 expression was significantly down-regulated in CEBPG-knockdown A2780 cells (Additional file 1: Fig. S2C), which was further confirmed that by Western blotting in CEBPG-knockdown A2780 and Hey OC cells (Fig. 4E). Taken together, our data indicated that CEBPG might regulate OC cell ferroptosis through transcriptional control of SLC7A11.

Fig. 4.

Fig. 4

Knockdown of CEBPG inhibited the transcription of SLC7A11 in OC cells. A The genomic distribution of CUT&Tag peaks in A2780 cells. B and C The distribution of mapped SLC7A11 peak locations within 3 kb upstream and downstream of TSSs in genes with SLC7A11-bound promoters. D The results of CUT&Tag-seq showed the binding site domain for CEBPG in the SLC7A11 gene promoter region in A2780 cells. E SLC7A11 protein expression levels in different cell lines were determined by immunoblotting. F The JASPAR website was used to scan the CEBPG-bound promoter and predict one potential binding site (GAATTTGCATCATCA) for CEBPG. The relative score (RS) = 0.890 for the motifs. G Dual luciferase reporter assay with the promoter of SLC7A11 (PLG-SLC7A11), the mutated promoter of SLC7A11 (PLG-SLC7A11 Mut) or the control promoter of SLC7A11 (PLG) in CEBPG-overexpressing (CEBPG-OE) A2780 cells. *P < 0.05, ns: no significance

To test above hypothesis, we searched JASPAR (http://jaspar.genereg.net) to find putative binding sites in the SLC7A11 promoter. JASPAR analysis reveals potential binding sites which are quantitatively scored based on the probability that each nucleotide is observed at each position in the binding motif versus the consensus sequence for known binding sites. Sequence analysis by JASPAR showed 6 putative binding sites totally (Additional file 1: Fig. S3A). As for the sequence with the highest relative score (R.S.), its location was in the promoter upstream of the transcription start site, and its R.S. were GAATTTGCATCATCA, − 262–− 248 bp, and 0.89, respectively (Fig. 4F). Based on this potential binding site, a luciferase reporter assay was conducted in A2780 cells co-transfected with CEBPG plasmids containing the full‐length promoter of SLC7A11, CEBPG plasmids containing the binding region mutant of the SLC7A11 promoter or pGL as a control vector, respectively. The results showed extremely different levels of SLC7A11 promoter activity in these cell groups (Fig. 4G). Therefore, these findings indicated that CEBPG upregulated the expression of SLC7A11 by enhancing its transcription.

To further validate the function of CEBPG in regulating SLC7A11-involved ferroptosis. More rescue experiments were conducted. Firstly, Era-induced lipid peroxidation was inhibited by re-expression of SLC7A11 in CEBPG-Sh1 A2780 OC cells (Fig. 5A). In addition, restoration of SLC7A11 almost completely suppressed Era-triggered cell death in CEBPG-knockdown A2780 and Hey OC cells (Fig. 5B, C; Additional file 1: Fig. S3B). Correspondingly, OC tissues had a higher level of SLC7A11 than benign ovarian tissues in the TMA, as evaluated by IHC staining (Fig. 5D–F). Importantly, a positive correlation was found between CEBPG and SLC7A11 expression levels in TMA (R2 = 0.3248, P < 0.0001; Fig. 5G).

Fig. 5.

Fig. 5

The knockdown of CEBPG inhibited OC progression partially by reducing SLC7A11 expression and activating ferroptosis. A The lipid peroxidation of CEBPG-knockdown A2780 cells with or without reexpression of SLC7A11 was assessed by flow cytometry after DCFH-DA staining. B The viability of CEBPG-knockdown A2780 cells with or without SLC7A11 reexpression was assessed after treatment with Era alone or with Era plus Ferr-1. C Representative phase contrast images of CEBPG-knockdown A2780 cells treated with Era alone or combined with Ferr-1 when SLC7A11 was reexpressed. Scale bar: 100 μm. D Representative images of SLC7A11 staining in benign ovarian cyst and OC tissues. Scale bars, 200 μm and 20 μm. E Quantification of SLC7A11 expression in different tissues by IHC analysis. F Heatmap of CEBPG and SLC7A11 expression as determined by IHC analysis in different tissues. G The correlation of SLC7A11 expression levels with CEBPG levels was analyzed in a TAM. *P < 0.05, ****P < 0.0001, ns: no significance

Moreover, since re-expression of SLC7A11 could reverse Era-triggered ferroptosis in CEBPG knockdown OC cells, we next explored whether and to what extent SLC7A11 could restore the malignant behavioral capacity of CEBPG knockdown OC cells. We stably transfected CEBPG-knockdown A2780 and Hey OC cells with a lentivirus expressing SLC7A11 or a control vector. Re-expression of SLC7A11 in stably CEBPG-knockdown OC cells partially restored the ability of cell growth and proliferation inhibited by CEBPG knockdown, as judged by colony formation assays and CCK8 assays (Fig. 6A–D). In addition, the transwell assays revealed that the migrative and invasive ability of CEBPG-decreased OC cells was significantly promoted by SLC7A11 re-expression (Fig. 6E–H). In vivo, CEBPG knockdown–induced inhibition of xenograft tumor growth was also significantly rescued by SLC7A11 restoration (Fig. 6I–L), consistent with that in vitro. Together, our results indicated that the function of CEBPG suppression in OC progression inhibition was caused partially through repression of SLC7A11.

Fig.6.

Fig.6

Decreased CEBPG inhibited OC progression at least partly through suppression of SLC7A11 both in vitro and in vivo. Colony formation A and B and growth C and D of CEBPG-decreased A2780 and Hey cells, with or without SLC7A11 reexpression, were measured. Scale bar: 100 μm. EH The migration and invasion assays of OC cell lines, with or without SLC7A11 reexpression, were analyzed, Scale bar: 50 μm. I CEBPG-knockdown A2780 cells, with or without SLC7A11 reexpression, were subcutaneously injected into the ovaries of nude mice. Images of orthotopic ovarian tumors in mice. J Pictures of the removed tumors. K Luciferase expression was detected in model mice. L Analysis of tumor weight in the two groups. *P < 0.05, **P < 0.01, ***P < 0.001, ****P < 0.0001, ns: no significance

In summary, our data showed that in the absence of CEBPG, ferroptosis was primarily promoted by down-regulating the expression of SLC7A11. Further, the inhibition of OC progression due to decrease of CEBPG was also associated with SLC7A11 because that the malignant behaviors of OC cells could partially be restored by SLC7A11 re-expression and increased levels of ferroptosis.

CEBPG promoted the progression of OC in vivo.

For the purpose of validating CEBPG function in vivo, we developed a mouse orthotopic model of OC using CEBPG-Sh1 and CEBPG-NC A2780 OC cells. Longitudinal bioluminescence imaging was performed to assess the tumor burden, and orthotopic tumors were excised for final analysis. The results showed that CEBPG-Sh1 A2780 cells grew much slower and developed smaller tumors than control cells, similar to what we observed in vitro (Fig. 7A–D).

Fig. 7.

Fig. 7

CEBPG promoted OC progression in vivo. A and B Images of orthotopic ovarian tumors in mice. C Luciferase expression was detected in model mice. D Analysis of tumor weight in the two groups. E Representative images of immunohistochemical staining of CEBPG and SLC7A11 in orthotopic ovarian tumor tissues. Scale bars: 200 μm and 20 μm. F and G CEBPG and SLC7A11 levels in orthotopic ovarian tumor tissues were analyzed. H The correlation of SLC7A11 expression levels with CEBPG levels was analyzed in orthotopic ovarian tumor tissues. *P < 0.05, **P < 0.01, ***P < 0.001, ns: no significance

Then, we analyzed the levels of CEBPG and SLC7A11 in these orthotopic tumor tissues by IHC staining. Remarkably, tissues of all tumors derived from CEBPG-NC A2780 cells had significantly higher levels of CEBPG and SLC7A11 expression than those derived from CEBPG-Sh1 A2780 cells (Fig. 7E–G), and SLC7A11 expression level correlated positively with CEBPG expression level in orthotopic ovarian tumor tissues (R2 = 0.8149, P < 0.0001; Fig. 7H). Moreover, we extracted protein and RNA from these tumor tissues to examine the expression levels, the results of Western Blotting and qRT-PCR showed that knockdown of CEBPG in mice also reduced the expression of SLC7A11 (Additional file 1: Fig.S4A–C). Taken together, our data further indicated that CEBPG promoted the progression of OC in vivo.

Discussion (VSports)

In recent years, CEBPG hyperactivation has been reported in numerous studies as a factor contributing to the progression of cancer; however, the exact mechanism of CEBPG remains a mystery in OC. In addition, accumulating evidence suggests that SLC7A11 promotes cancer progression in part by inhibiting ferroptosis, a form of programmed cell death caused by excessive lipid peroxidation. As well, it has been shown that SLC7A11 may contribute to cancer progression in part by inhibiting ferroptosis, an excessive lipid peroxidation-induced form of programmed cell death. In this study, we investigated CEBPG and SLC7A11 expression in OC patients and evaluated their correlation with long-term survival. In a clinical analysis, CEBPG expression correlated significantly with SLC7A11 expression, indicating poor prognosis worsening. CEBPG-associated promotion of OC appeared to be mainly mediated by SLC7A11-mediated ferroptosis inhibition. For the purpose of testing this concept, additional in vitro validation studies were conducted to further assess CEBPG-SLC7A11-ferroptosis axis' potential as OC biomarker targets.

A leucine zipper transcription factor known as CEBPG is vital to a number of biological processes [20]. Based on analysis of CEBPG in mouse fibroblasts, it was shown that CEBPG promotes cell proliferation while suppressing senescence [21]. Additionally, CEBPG acts as a regulator gene for the progression of many types of cancer, such as acute myeloid leukemia, lung cancer, and esophageal cancer [79]. It is unknown, however, how CEBPG regulates and functions biologically. In agreement with these observations, we found CEBPG could enhance ovarian tumor cell proliferation, invasion, and migration. As shown in the orthotopic ovarian tumorigenesis assay, knockdown of CEBPG significantly reduced tumor growth in nude mice. Then, we have confirmed that CEBPG acted as an important regulator of ferroptosis in OC progression. Moreover, in patients with OC, we found that CEBPG overexpression was associated with poor prognosis.

SLC7A11 regulates cellular lipid peroxidation and suppresses ferroptosis. SLC7A11 has been shown to promote cancer progression by inhibiting ferroptosis in recent studies [2224]. For example, P53 mutant 3KR inhibits SLC7A11 expression, causing ferroptosis, while retaining partial tumor suppressor functions [22]. When SLC7A11 is inhibited, BAP1 triggers ferroptosis to partially inhibit cancer progression [23]. Moreover, posttranslational regulation of SLC7A11 by RBMS1 mediates ferroptosis in lung cancer [24]. Here, we found that the activation of CEBPG could also regulate transcription of SLC7A11 by binding to its promoter region, which is related to ferroptosis inhibition. IHC analyses showed that SLC7A11 expression levels correlated significantly with CEBPG levels, indicating that SLC7A11 and CEBPG expression levels were positively correlated. The expression of CEBPG in OC cell lines also substantially increased SLC7A11 expression. Interestingly, based on our dual-luciferase reporter assays analyses, we showed that CEBPG directly binds to the promoter region of SLC7A11 and controls its expression. In OC, these results confirmed CEBPG and SLC7A11 interaction and revealed their underlying role in prognosis.

Ferroptosis is an iron-dependent form of cell death that kills cells by oxidatively disrupting the intracellular plasma membrane [25]. In general, both traditional and targeted cytotoxic drugs work by inducing cancer cell death in order to slow or stop tumor growth, while in most cases, anticancer drugs kill tumor cells by triggering apoptosis [26]. Antineoplastic drugs and compounds are increasingly reported to trigger ferroptosis, that is, chemotherapy drugs kill tumor cells through ferroptosis in addition to apoptosis [27]. As reported, cisplatin, one of the first-line chemotherapy drugs for OC patients, could also induce ferroptosis in tumor cells [28]. Further, it was recently reported that KRAS, which was found mutation/amplification in nearly 13.9% of ovarian cancers [29], may play a role in ferroptosis and lipid biosynthesis [30], while other studies found that mutant KRAS activates the NRF2 antioxidant pathway, in which NRF2 activated glutaminolysis and glutamine deprivation resulted in reduced GPX4 levels [31]. It is an interesting aspect that NRF2 plays a significant role in lipid peroxidation and ferroptosis [32]. In OC, the role of glutamine metabolism in regulating GPX4 might be one of the future areas of research in the field. Taken together with our data, CEBPG-knockdown cells showed increased sensitivity to ferroptosis inducers, also pointing towards potential usage for CEBPG in OC treatment.

As mentioned above, CEBPG is a CEBP family member. In contrast to classical CEBP family members which typically contain DNA-binding domains at C-termini, activation domains at N-termini, and regulatory domains, CEBPG does not possess a transactivation domain [33, 34]. Therefore, rather than forming stable homodimers, CEBPG preferentially heterodimerizes with other molecules to function [8, 21]. In the present study, we showed that CEBPG overexpression led to a significant increase in SLC7A11 expression, and that CEBPG can regulate its transcription by binding to the promoter region. Nevertheless, further investigation is needed to determine whether CEBPG has this effect alone or in conjunction with other molecules. It is worth mentioning that CEBPG can enhance PI3K-AKT signaling, but it is not clear whether CEBPG also regulates ferroptosis through this pathway. Therefore, we would like to utilize PI3K/AKT inhibitors in this current experimental set up and see how that works to regulate the role of CEBPG in ferroptosis in the future.

Conclusions

In summary, we found that CEBPG promoted ovarian tumor cell proliferation and inhibited ferroptosis in vitro and accelerated tumor growth in vivo, and the promotion of ovarian cancer by CEBPG is partially dependent on SLC7A11 (Fig. 8). We reported for the first time that CEBPG enhanced the transcription of SLC7A11 to mediate ferroptosis in OC. At the clinical level, we observed that CEBPG expression was also associated with poor outcomes of OC patients. Thus, our study proved CEBPG as an important transcriptional regulator of ferroptosis as well as a prognostic factor with potential therapeutic values.

Fig. 8.

Fig. 8

Schematic diagram of how CEBPG regulates OC cell ferroptosis through transcriptional control of SLC7A11

"VSports app下载" Supplementary Information

12967_2023_4136_MOESM1_ESM.docx (2MB, docx)

Additional file 1: Figure S1. Knockdown of CEBPG inhibited OC migration. Figure S2. CEBPG plays a crucial role in regulating ferroptosis in OC. Figure S3. The knockdown of CEBPG inhibited OC progression partially by reducing SLC7A11 expression and activating ferroptosis. Figure S4. CEBPG promoted the progression of OC in vivo. Table S1. The shRNA sequences targeting CEBPG. Table S2. Primer sequence.

Acknowledgements

TCGA and JASPAR Network data were used to analyze RNA expression and clinical data of ovarian cancer patients.

Abbreviations

OC

Ovarian cancer

CEBPG

CCAAT/enhancer binding protein gamma

SLC7A11

Solute carrier family 7 member 11

TCGA

The cancer genome atlas

IHC

Immunohistochemical staining

GSH

Glutathione

GPX4

Glutathione peroxidase 4

OS

Overall survival rate

TMA

Tissue microarray

qRT-PCR

Quantitative real-time PCR

CCK8

Cell counting kit 8

EMT

Epithelialmesenchymal transition

TEM

Transmission electron microscopy

Era

Erastin

3-MA

3-methyladenine

TETD

Disulfiram

Ferr-1

Ferrostatin-1

PFS

Progression-free survival

GSEA

Gene set enrichment analysis

TSS

Transcriptional start site

Author contributions (V体育官网入口)

XW, XZ, and XZ conceived the study. In addition to acquiring patient samples and analyzing the data, XZ and XZ also conducted the experimentations together. XY, WX, and YY analyzed and interpreted the data. The manuscript was written and revised by XZ and XW, with full approval from all authors. All authors read and approved the manuscript.

Funding

Sponsored by Gynecological Tumor Research Special Research Fund (KH-2021-LLZX-017 to Xipeng Wang).

V体育安卓版 - Availability of data and materials

Upon reasonable request, the corresponding author will provide access to any data used or analyzed during this study.

Declarations

VSports手机版 - Ethics approval and consent to participate

Ethics approval for the study protocol was obtained from the School of Medicine of Shanghai Jiaotong University at Xinhua Hospital. All participants in this study provided informed consent in accordance with guidelines set by the ethical committee.

Consent for publication

All authors agree with the content of the manuscript.

Competing interests

Neither the authors nor the reviewers of this paper have any known competing financial interests or personal relationships which may have influenced the work presented.

Footnotes

Publisher's Note

Springer Nature remains neutral with regard to jurisdictional claims in published maps and institutional affiliations.

Xiaoqian Zhang and Xiaocui Zheng contributed equally to this paper and should be considered as co-first authors

References

  • 1.Torre LA, et al. Ovarian cancer statistics, 2018. CA Cancer J Clin. 2018;68:284–296. doi: 10.3322/caac.21456. [DOI] [PMC free article] [PubMed] [Google Scholar]
  • 2.Siegel RL, Miller KD, Fuchs HE, Jemal A. Cancer statistics, 2021. CA Cancer J Clin. 2021;71:7–33. doi: 10.3322/caac.21654. [V体育ios版 - DOI] [PubMed] [Google Scholar]
  • 3.Marchetti C, et al. Chemotherapy resistance in epithelial ovarian cancer: Mechanisms and emerging treatments. Semin Cancer Biol. 2021;77:144–166. doi: 10.1016/j.semcancer.2021.08.011. ["VSports" DOI] [PubMed] [Google Scholar]
  • 4.Kuroki L, Guntupalli SR. Treatment of epithelial ovarian cancer. Bmj. 2020;371:m3773. doi: 10.1136/bmj.m3773. [DOI] [PubMed] [Google Scholar]
  • 5.Chang JW, et al. An integrative model for alternative polyadenylation, IntMAP, delineates mTOR-modulated endoplasmic reticulum stress response. Nucleic Acids Res. 2018;46:5996–6008. doi: 10.1093/nar/gky340. [DOI] [PMC free article] [PubMed] [Google Scholar]
  • 6.Akasaka T, et al. Five members of the CEBP transcription factor family are targeted by recurrent IGH translocations in B-cell precursor acute lymphoblastic leukemia (BCP-ALL) Blood. 2007;109:3451–3461. doi: 10.1182/blood-2006-08-041012. [DOI] [PubMed] [Google Scholar]
  • 7.Huang Y, et al. CEBPG promotes esophageal squamous cell carcinoma progression by enhancing PI3K-AKT signaling. Am J Cancer Res. 2020;10:3328–3344. ["VSports" PMC free article] [PubMed] [Google Scholar]
  • 8.Alberich-Jordà M, et al. C/EBPγ deregulation results in differentiation arrest in acute myeloid leukemia. J Clin Invest. 2012;122:4490–4504. doi: 10.1172/JCI65102. [V体育官网 - DOI] [PMC free article] [PubMed] [Google Scholar]
  • 9.Blomquist T, et al. Pattern of antioxidant and DNA repair gene expression in normal airway epithelium associated with lung cancer diagnosis. Cancer Res. 2009;69:8629–8635. doi: 10.1158/0008-5472.CAN-09-1568. [DOI] [PMC free article] [PubMed] [Google Scholar]
  • 10.Jiang X, Stockwell BR, Conrad M. Ferroptosis: mechanisms, biology and role in disease. Nat Rev Mol Cell Biol. 2021;22:266–282. doi: 10.1038/s41580-020-00324-8. [DOI] [PMC free article] [PubMed] [Google Scholar]
  • 11.Liang C, Zhang X, Yang M, Dong X. Recent progress in ferroptosis inducers for cancer therapy. Adv Mater. 2019;31:e1904197. doi: 10.1002/adma.201904197. [DOI] [PubMed] [Google Scholar]
  • 12.Lei G, Zhuang L, Gan B. Targeting ferroptosis as a vulnerability in cancer. Nat Rev Cancer. 2022;22:381–396. doi: 10.1038/s41568-022-00459-0. [DOI] [PMC free article] [PubMed] [Google Scholar]
  • 13.Mao C, et al. DHODH-mediated ferroptosis defence is a targetable vulnerability in cancer. Nature. 2021;593:586–590. doi: 10.1038/s41586-021-03539-7. [DOI] [PMC free article] [PubMed] [Google Scholar]
  • 14.Zhang H, et al. CAF secreted miR-522 suppresses ferroptosis and promotes acquired chemo-resistance in gastric cancer. Mol Cancer. 2020;19:43. doi: 10.1186/s12943-020-01168-8. [DOI] [PMC free article] [PubMed] [Google Scholar]
  • 15.Koppula P, Zhuang L, Gan B. Cystine transporter SLC7A11/xCT in cancer: ferroptosis, nutrient dependency, and cancer therapy. Protein Cell. 2021;12:599–620. doi: 10.1007/s13238-020-00789-5. [DOI] [PMC free article] [PubMed] [Google Scholar]
  • 16.Lang X, et al. Radiotherapy and immunotherapy promote tumoral lipid oxidation and ferroptosis via synergistic repression of SLC7A11. Cancer Discov. 2019;9:1673–1685. doi: 10.1158/2159-8290.CD-19-0338. [DOI] [PMC free article] [PubMed] [Google Scholar]
  • 17.Wang X, et al. Stem cell factor SOX2 confers ferroptosis resistance in lung cancer via upregulation of SLC7A11. Cancer Res. 2021;81:5217–5229. doi: 10.1158/0008-5472.CAN-21-0567. [DOI] [PMC free article] [PubMed] [Google Scholar]
  • 18.Gao M, et al. Role of mitochondria in ferroptosis. Mol Cell. 2019;73:354–363.e353. doi: 10.1016/j.molcel.2018.10.042. [DOI (V体育安卓版)] [PMC free article] [PubMed] [Google Scholar]
  • 19.Xie Y, et al. Ferroptosis: process and function. Cell Death Differ. 2016;23:369–379. doi: 10.1038/cdd.2015.158. ["V体育安卓版" DOI] [PMC free article] [PubMed] [Google Scholar]
  • 20.Yang Y, et al. Transcription factor C/EBP homologous protein in health and diseases. Front Immunol. 2017;8:1612. doi: 10.3389/fimmu.2017.01612. [DOI] [PMC free article] [PubMed] [Google Scholar]
  • 21.Huggins CJ, et al. C/EBPγ suppresses senescence and inflammatory gene expression by heterodimerizing with C/EBPβ. Mol Cell Biol. 2013;33:3242–3258. doi: 10.1128/MCB.01674-12. [DOI] [PMC free article] [PubMed] [Google Scholar]
  • 22.Jiang L, et al. Ferroptosis as a p53-mediated activity during tumour suppression. Nature. 2015;520:57–62. doi: 10.1038/nature14344. [DOI] [PMC free article] [PubMed] [Google Scholar]
  • 23.Zhang Y, et al. BAP1 links metabolic regulation of ferroptosis to tumour suppression. Nat Cell Biol. 2018;20:1181–1192. doi: 10.1038/s41556-018-0178-0. [DOI] [PMC free article] [PubMed] [Google Scholar]
  • 24.Zhang W, et al. RBMS1 regulates lung cancer ferroptosis through translational control of SLC7A11. J Clin Invest. 2021 doi: 10.1172/JCI152067. [DOI] [PMC free article] [PubMed] [Google Scholar]
  • 25.Tang D, Chen X, Kang R, Kroemer G. Ferroptosis: molecular mechanisms and health implications. Cell Res. 2021;31:107–125. doi: 10.1038/s41422-020-00441-1. [DOI] [PMC free article] [PubMed] [Google Scholar]
  • 26.Tong X, et al. Targeting cell death pathways for cancer therapy: recent developments in necroptosis, pyroptosis, ferroptosis, and cuproptosis research. J Hematol Oncol. 2022;15:174. doi: 10.1186/s13045-022-01392-3. [DOI] [PMC free article] [PubMed] [Google Scholar]
  • 27.Mou Y, et al. Ferroptosis, a new form of cell death: opportunities and challenges in cancer. J Hematol Oncol. 2019;12:34. doi: 10.1186/s13045-019-0720-y. [DOI] [PMC free article] [PubMed] [Google Scholar]
  • 28.Guo J, et al. Ferroptosis: a novel anti-tumor action for cisplatin. Cancer Res Treat. 2018;50:445–460. doi: 10.4143/crt.2016.572. [DOI (V体育平台登录)] [PMC free article] [PubMed] [Google Scholar]
  • 29.Ratner E, et al. A KRAS-variant in ovarian cancer acts as a genetic marker of cancer risk. Cancer Res. 2010;70:6509–6515. doi: 10.1158/0008-5472.CAN-10-0689. [DOI] [PMC free article] [PubMed] [Google Scholar]
  • 30.Mukhopadhyay S, Vander Heiden MG, McCormick F. The metabolic landscape of RAS-driven cancers from biology to therapy. Nat Cancer. 2021;2:271–283. doi: 10.1038/s43018-021-00184-x. [DOI] [PMC free article] [PubMed] [Google Scholar]
  • 31.Mukhopadhyay S, et al. Undermining glutaminolysis bolsters chemotherapy while NRF2 promotes chemoresistance in KRAS-driven pancreatic cancers. Cancer Res. 2020;80:1630–1643. doi: 10.1158/0008-5472.CAN-19-1363. [DOI] [PMC free article] [PubMed] [Google Scholar]
  • 32.Dodson M, Castro-Portuguez R, Zhang DD. NRF2 plays a critical role in mitigating lipid peroxidation and ferroptosis. Redox Biol. 2019;23:101107. doi: 10.1016/j.redox.2019.101107. [DOI] [PMC free article] [PubMed] [Google Scholar]
  • 33.Renfro Z, White BE, Stephens KE. CCAAT enhancer binding protein gamma (C/EBP-γ): an understudied transcription factor. Adv Biol Regul. 2022;84:100861. doi: 10.1016/j.jbior.2022.100861. [VSports在线直播 - DOI] [PMC free article] [PubMed] [Google Scholar]
  • 34.Wang L, et al. CCAAT/enhancer-binding proteins in fibrosis: complex roles beyond conventional understanding. Research. 2022 doi: 10.34133/2022/9891689. [DOI] [PMC free article] [PubMed] [Google Scholar]

Associated Data

This section collects any data citations, data availability statements, or supplementary materials included in this article.

Supplementary Materials

12967_2023_4136_MOESM1_ESM.docx (2MB, docx)

Additional file 1: Figure S1. Knockdown of CEBPG inhibited OC migration. Figure S2. CEBPG plays a crucial role in regulating ferroptosis in OC. Figure S3. The knockdown of CEBPG inhibited OC progression partially by reducing SLC7A11 expression and activating ferroptosis. Figure S4. CEBPG promoted the progression of OC in vivo. Table S1. The shRNA sequences targeting CEBPG. Table S2. Primer sequence.

Data Availability Statement

Upon reasonable request, the corresponding author will provide access to any data used or analyzed during this study.


Articles from Journal of Translational Medicine are provided here courtesy of BMC

RESOURCES